
中国是全球最大的大宗商品进口国,但目前全球大宗商品基准价格的定价权仍集中在伦敦、新加坡、纽约等国际金融中心。中国方面希望进一步增强自身对大宗商品价格的影响力,而此次开放举措也与提升人民币国际吸引力的目标相辅相成。
公募基金Top50重仓股:科技成长与高端制造核心方向 超千只基金持有宁德时代、中际旭创、紫金矿业
注.本文来源于网络综合,非SMM观点。本文旨在分享市场资讯与行业观点,所有内容仅供参考,不构成任何形式的投资建议。文章不构成决策建议,客户应当谨慎决策,勿以此代替自主独立判断,客户所作出的任何决策与上海有色网无关。本文部分信息来源于公开资料,已力求客观真实,但不对内容的准确性与完整性作出绝对承诺。
1月28日,锂电池产业链的三家代表性企业——四川雅化实业集团股份有限公司、江西赣锋锂业集团股份有限公司和厦门厦钨新能源材料股份有限公司同日发布了2025年度业绩预告。
厦钨新能:双线并进,稳健增长
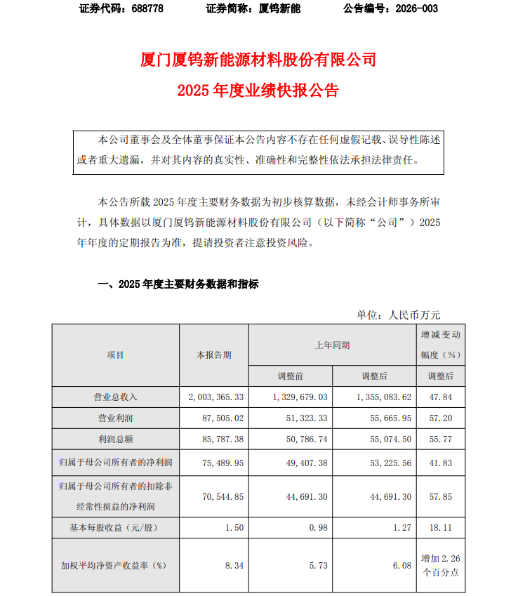
报告期内,公司实现营业收入200.34亿元左右,同比增长47.84%;实现利润总额8.58亿元左右,同比增长55.77%;实现归属于母公司所有者的净利润7.55亿元左右,同比增长41.83%;实现归属于母公司所有者的扣除非经常性损益的净利润7.05亿元左右,同比增长57.85%。
报告期末,公司总资产219.31亿元,较上一年末增长46.36%;期末归属于母公司的所有者权益91.91亿元,较上一年末增长3.41%。

作为全球钴酸锂行业的龙头企业,公司紧抓了消费电子领域的双重机遇。
一方面是国家换机补贴政策,另一方面是3C设备AI化带来的电池电量升级趋势,这共同推动其钴酸锂产品销量达到6.53万吨,同比增长41.31%。
嘉汇优配在动力电池领域,厦钨新能坚持 “高电压三元”与“水热法磷酸铁锂”的差异化技术路线,成功拓展市场。
全年动力电池正极材料(含三元、磷酸铁锂等)销量达7.74万吨,同比大幅增长47.83%。这种消费与动力双轮驱动的业务结构,有效抵御了单一市场的波动风险。
赣锋锂业:扭亏为盈,但主营仍承压
依据公告,东莞期货配资公司预计2025年归属上市公司股东的净利润为11亿元至16.5亿元,与上年同期的巨额亏损相比,增长153.04%至179.56%。

值得注意的是,公司预计2025年扣除非经常性损益后的净利润仍为亏损,亏损额在3亿元至6亿元之间。
这意味着,公司主营业务尚未实现真正的盈利,那么整体利润从何而来?
公告揭示了主要原因:公司持有的澳大利亚矿业公司Pilbara Minerals Limited(PLS)的股票价格上涨,产生了大额的公允价值变动收益。
在对冲相关金融风险后,该项收益约为10.3亿元。这笔投资收益,叠加转让子公司股权带来的收益,构成了公司扭亏的关键。
雅化集团:主业驱动,量价齐升
依据公告,公司预计2025年实现归属于上市公司股东的净利润6亿元至6.8亿元,同比大幅增长133.36%至164.47%。其增长势头迅猛,扣除非经常性损益后的净利润增幅更高达302.48%至339.07%。

雅化集团的业绩增长,是锂盐市场周期性复苏的教科书式案例,公司业绩预告明确指出,增长主要得益于两个核心因素。
首先便是锂盐市场价格的回升,2025年下半年,碳酸锂等锂盐产品价格结束单边下跌,出现企稳反弹,直接改善了公司的盈利水平。
其次则是销量的大幅增长,公司称,部分客户终端产品市场反馈良好,带动了第三、四季度产品销量增长。这表明下游电池厂及整车厂的排产需求正在切实复苏。
雅化集团自身也通过加强生产运营管控、优化产供销平衡来降本增效,进一步放大了市场回暖带来的业绩弹性。其第四季度单季净利润预计在2.66亿至3.46亿元之间,同比增幅高达159.51%至237.56%,显示复苏势头在年底加速。
海量资讯、精准解读,尽在新浪财经APP
启盈优配大盛策略信钰配资创通网配资涌融资本
佰朔资本提示:文章来自网络,不代表本站观点。